天然气作为碳排放系数低的化石燃料,因其高效、清洁的优良品质,成为最具发展潜力的能源之一,对促进节能减排、能源结构多元化以及结构战略的保障具有重大意义。液化天然气(LNG)是常见的天然气储存和运输方式,蕴含大量高品位冷能。目前在常规气化工艺中会造成冷能浪费和一定程度的冷污染,提高LNG冷能利用效率对实现能源的清洁高效利用有着积极意义。
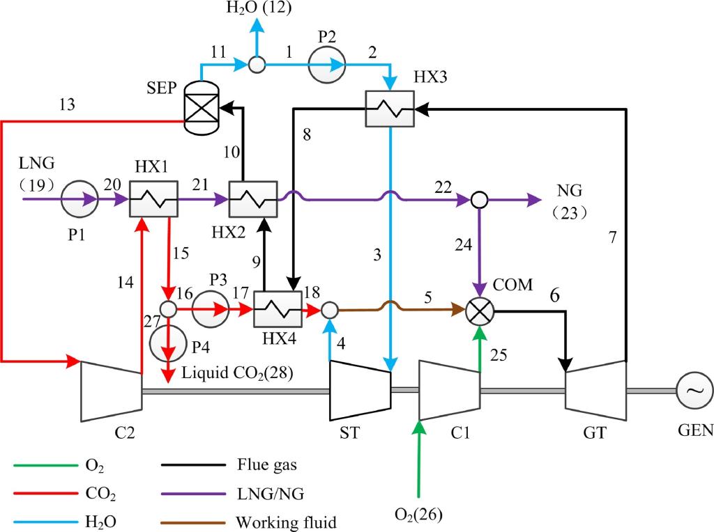
团队基于此构建了LNG冷能利用和天然气富氧燃烧电厂系统,将高品位的LNG冷能用以实现电厂的低成本CO2捕获。研究表明将LNG冷能合理的应用于碳捕获系统,可以显著提高富氧燃烧电厂效率,LNG冷能也得到了充分利用。在研究中也考虑了不同稀释气体、压力等因素对系统效率的影响,对实际应用有一定的意义。相关研究成果在Applied Energy(Xiang Y, Cai L, Guan Y, Liu W, Han Y, Liang Y. Study on the configuration of bottom cycle in natural gas combined cycle power plants integrated with oxy-fuel combustion. Applied Energy. 2018;212:465-77.)和International Journal of Greenhouse Gas Control(Xiang Y, Cai L, Guan Y, Liu W, Liang Y, Han Y, et al. Influence of H2O phase state on system efficiency in O2/H2O combustion power plant. International Journal of Greenhouse Gas Control. 2018;78:210-7; Han Y, Cai L, Xiang Y, Guan Y, Liu W, Yu L, et al. Numerical study of mixed working fluid in an original oxy-fuel power plant utilizing liquefied natural gas cold energy. International Journal of Greenhouse Gas Control. 2018;78:413-9)发表。以上文章以伟德(bevictor)官方网站环境科学与工程学院为完成单位,蔡磊和管延文老师为通讯作者,硕士研究生向艳蕾和韩逸潇分别为第一作者。2018年Applied Energy和International Journal of Greenhouse Gas Control的影响因子分别为7.900和4.078。
环境科学与工程学院燃气储配及高效能源利用团队致力在燃气储配可靠性及智慧燃气网络、燃气(含PNG压力能、LNG冷能)综合能源利用及碳减排等方面形成特色。
全文链接
https://doi.org/10.1016/j.apenergy.2017.12.049
https://doi.org/10.1016/j.ijggc.2018.08.006
https://doi.org/10.1016/j.ijggc.2018.09.013

